文章最后更新时间:
自媒体人专用多功能工具箱,集成音视频处理、去字幕、图片编辑、文本操作和编码工具

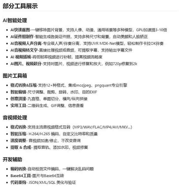
软件介绍
自媒体人专用多功能工具箱
一个功能强大的全能桌面应用程序,集成了音视频处理、图片编辑、文本操作和编码工具,内置AI功能。旨在简化您的工作流程,提升生产效率。
其他功能自行测试
三个版本都没有模型,低配电脑用体积最小的版本即可。模型按需求下载。

免责声明:1、本站提供的资源均转载于网络,版权归原作者所有,版权争议与本站无关!2、本站仅提供信息存储空间服务,不拥有所有权,不承担相关法律责任。3、本内容若侵犯到您的版权利益,请联系我们,会尽快给予删除处理4、本站所有资源仅供揭秘、测试和学习,请在下载后24小时内删除,请勿用于商业或非法用途,否则一切后果请用户自负,与作者和本站无关。5、我们不保证内容的长久可用性,通过使用本站内容随之而来的风险与本站无关!6、如遇到充值付费环节课程或软件,请马上删除退出,涉及自身权益或利益需要投资的一律不要相信,访客发现请向站长举报。7、只要您查看本站文章资源即同意本站以上协议!
© 版权声明
THE END

































私信站长

请登录后查看评论内容